2570kWh コンテナ型バッテリーエネルギー貯蔵システム

2570kWh コンテナ型バッテリーエネルギー貯蔵システム

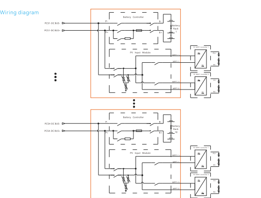
コンテナ化されたバッテリーエネルギー貯蔵システムは、バッテリーモジュール、エネルギー管理システム (EMS)、バッテリー管理システム (BMS)、熱管理システム、防火システム、および高電圧および低電圧の配電ユニットを標準の輸送コンテナ内に組み込んだ統合ソリューションです。このシステムには、標準化、モジュール設計、輸送の容易さ、迅速な設置などの利点があります。再生可能エネルギーのグリッド統合、ピークカットとバレーフィリング、マイクログリッド、非常用電源、工業団地や商業団地の電力最適化で広く使用されています。
モデル:2570kWh

お問い合わせを送信

製品説明

製品の特徴

1.インテリジェント空調空冷冷却、洗練された定数

温度管理管理、温度差が小さい

電気コア、長寿命;

2.MPPTのセットに一致する太陽光発電DCカップリングアクセス

コントローラー、電気エネルギー変換の高効率。

3.パックレベル+ボックス全体消火、パーフルオロヘキサノン速射

消火性、高い安全性と信頼性。

4、モジュール式プレインストール設計、28t未満、直接設置可能

ボックス全体のユニバーサル輸送、パックを分割する必要はありません

輸送、現地でのバッテリー設置作業は不要です。


1.インテリジェント空調空冷冷却、洗練された定数

温度管理管理、温度差が小さい

電気コア、長寿命;

2.MPPTのセットに一致する太陽光発電DCカップリングアクセス

コントローラー、電気エネルギー変換の高効率。

3.パックレベル+ボックス全体消火、パーフルオロヘキサノン速射

消火性、高い安全性と信頼性。

4、モジュール式プレインストール設計、28t未満、直接設置可能

ボックス全体のユニバーサル輸送、パックを分割する必要はありません

輸送、現地でのバッテリー設置作業は不要です。





仕様



モデル E2570-400-A

バッテリーDC側
パラメータ
細胞の種類 LFP314Ah
容量と構成 16.077kWh/1P16S
容量と個数 2570kWh/10x16
充放電率 ≤0.5C
放電の深さ 95%DOD
サイクル数 8000cls(0.5P、25±2℃、@70%SOH)
温度センサーの数 1280

インバータ直流側
パラメータ
定格電流 157Ax10
定格電力 1285kW

PV DC 側パラメータ
入力回路数 20 ウェイ (オプションで 2 つの PV MPPT コントローラー)
定格電流 168Ax20way
定格電力 120kW×20way

システムパラメータ
電圧範囲 716.8V~921.6V
定格電圧 819.2V
動作温度 -30~55℃(40℃以上はディレーティング)
相対湿度 0~95%RH、結露なきこと
寸法(幅*奥行き*高さ) 6058×2438×2896mm
重み <26T
IPグレード IP54(完成機)
ノイズ <70dB
冷却コンセプト 強制空冷



ホットタグ: 2570kWh コンテナ型バッテリー エネルギー貯蔵システム
お問い合わせを送信
下記フォームよりお気軽にお問い合わせください。 24時間以内に返信いたします。
X
We use cookies to offer you a better browsing experience, analyze site traffic and personalize content. By using this site, you agree to our use of cookies. Privacy Policy